• 勞保要不要保? 有工作當然要保!
  • ※ 本會專為從事農產品運送工的工作人員們設置 如從事運送地、市場買賣地運送農產品 誠擎的邀請您加入台中市農產品運送工職業工會會員 ※
關於我們 入會資訊 本會服務 最新消息 活動花絮 相關課程 下載專區
入會資訊

所有資訊

工會訊息

會員通知

就業資訊

產投消息

勞健資訊

相關分享

官方LINE繳費單下載課程報名
與我們聯繫 電子信箱 本會位置
 首頁 > 最新消息 > 工會訊息
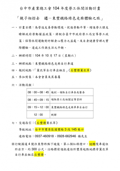
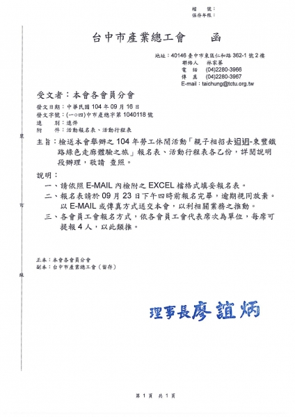
標  題 東豐鐵路綠色走廊體驗之旅
檔案下載 親子休閒活動腳踏車-空白報名表 2015-10-05

本會為台中市產業總工會之會員工會

本會有8個名額可報名參加此活動

請喜歡運動、喜歡騎腳踏車的會員們

趕快打電話至工會報名

(名額有限,只受理到10月6日下午16:00,請儘速報名)

電話:2247-7277(外縣市請加區碼04)

 

台中市產業總工會來函 活動計畫

回上一頁

本網站 台中市農產品運送工職業工會 版權所有 © 2015 All Rights Reserved.

本站建議使用Google Chrome、Internet Explorer 8.0以上版本之瀏覽器 瀏覽為佳
地  址:40749台中市西屯區西屯路2段256巷6號5樓之3  Google Map  聯絡我們
聯絡電話:04-2451-2655 服務時間:上班時間週一到週五 上午8:30至12:00 下午1:00至5:30